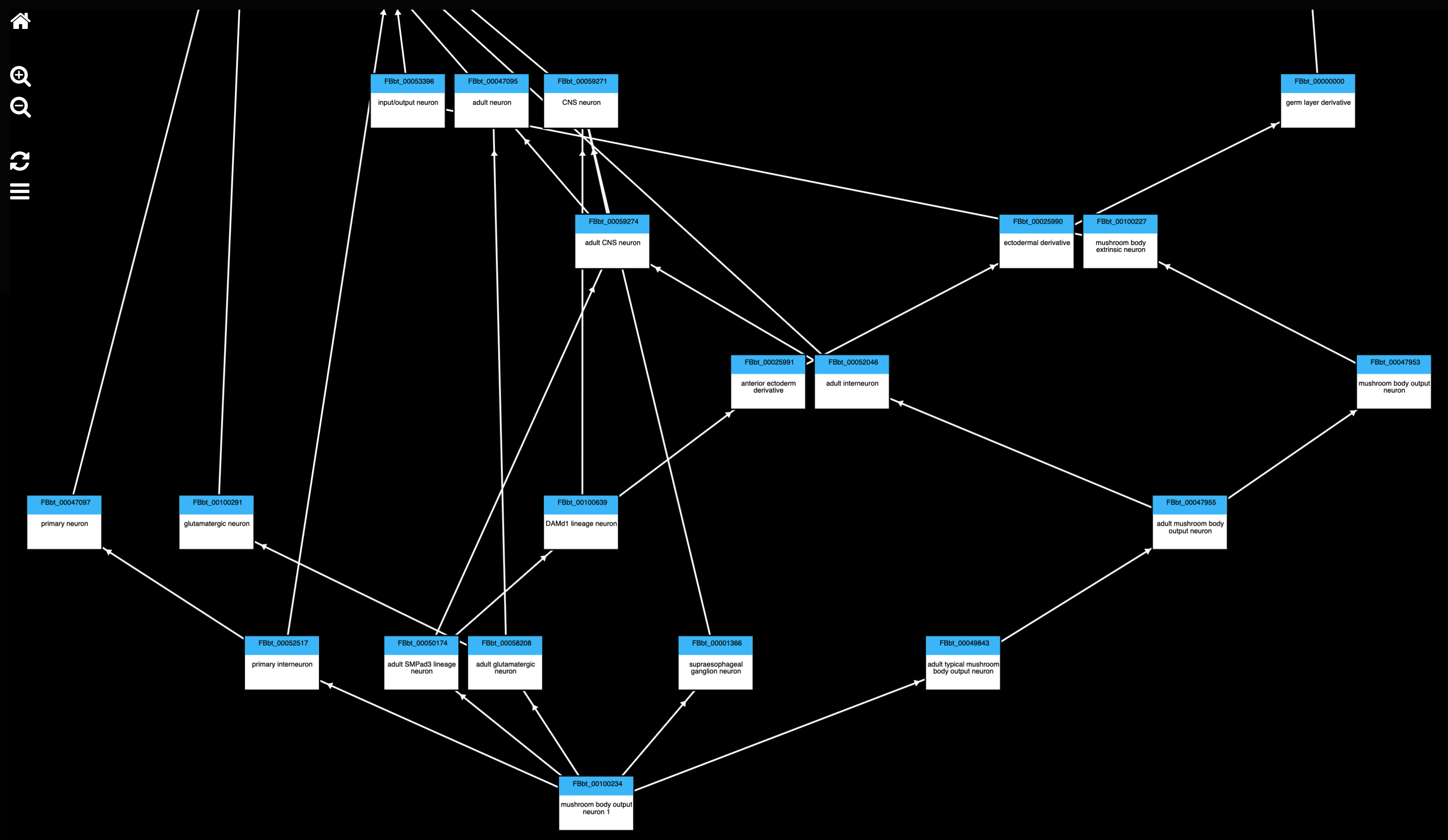
The Term Context tab
Term Context displays graphical information on the currently selected term’s location or classification.
Select a graph from the Term Info to display it in the Term Context pane. The location graph shows partonomy relationships, and the classification graph shows parentage of the selected term. Click on any term in the graph to select it and view its Term Info.
Home resets your view
Use the zoom icons or scroll with the mouse to zoom in/out
Click to refresh to the current focus term
Select either the location or the classification for the current term
Feedback
Was this page helpful?
Glad to hear it! Please tell us how we can improve.
Sorry to hear that. Please tell us how we can improve.
Last modified March 5, 2026: fix links (e77d89b)